日前,浙江省大学生创新创业大赛组委会公示第九届浙江省国际“互联网+”大学生创新创业大赛获奖名单,我校266名同学获奖,其中金奖2项、银奖11项、铜奖8项,学校再次荣获高校集体奖、优秀组织奖,且今年产业赛道首次获奖。

图一 学校荣获“优秀组织奖”荣誉称号
本届大赛以“我敢闯 我会创”为主题,旨在培养我省大学生的创新意识、创意思维、创造能力和创业精神,引导大学生崇尚科学、追求真知,进一步提高自主创新、创业能力。自浙江赛区启动以来,共有114所学校、5.09万个项目、40万人次报名参赛。
本届大赛,我校共有816项、5291人次参赛,经过激烈角逐,有23个项目入围省级复赛,经省复赛网评,有15项入围省级决赛。7月21日-23日,我校师生赴温州大学参加现场答辩,最终荣获2项金奖、11项银奖。学校首次在产业赛道突破,获得省级奖项。

图二 金奖项目《居安不“私”危——全国领先的隐私型护老方案赋能城乡社区治理》参加颁奖典礼

图三金奖项目《仟校——国内领先半封闭道路环境下短途智慧物流运营商》参加颁奖典礼

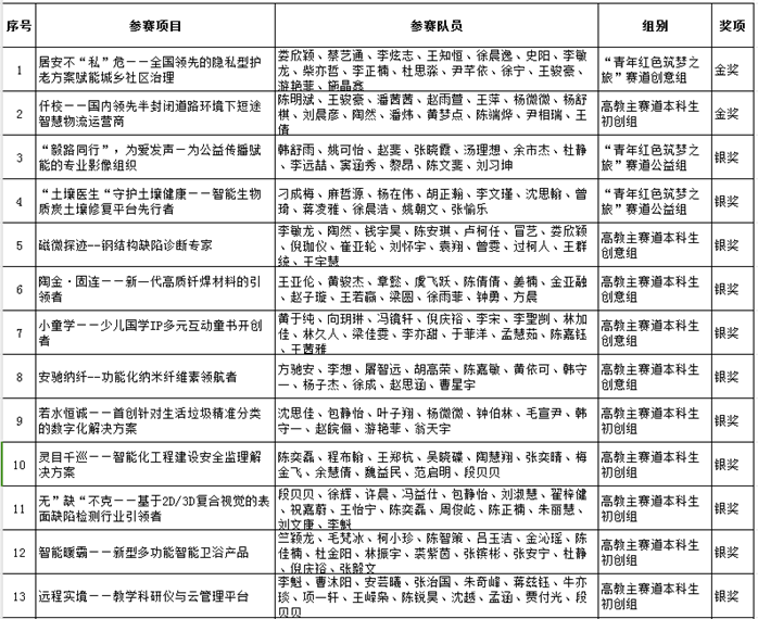
图四 我校在第九届浙江省“互联网+”大学生创新创业大赛获金奖、银奖项目
据悉,第九届浙江科技学院“互联网+”大学生创新创业大赛自启动以来,在教务处指导下,各二级学院师生积极参赛,创新创业学院组织了校初赛、决赛,多次邀请校内外资深专家开展线上、线下专题辅导和讲座。备赛期间,校领导走访集训场地,看望备赛师生团队,鼓励大家在比赛中多锻炼、快成长,努力为学校争得荣誉。
(教务处 创新创业学院供稿)