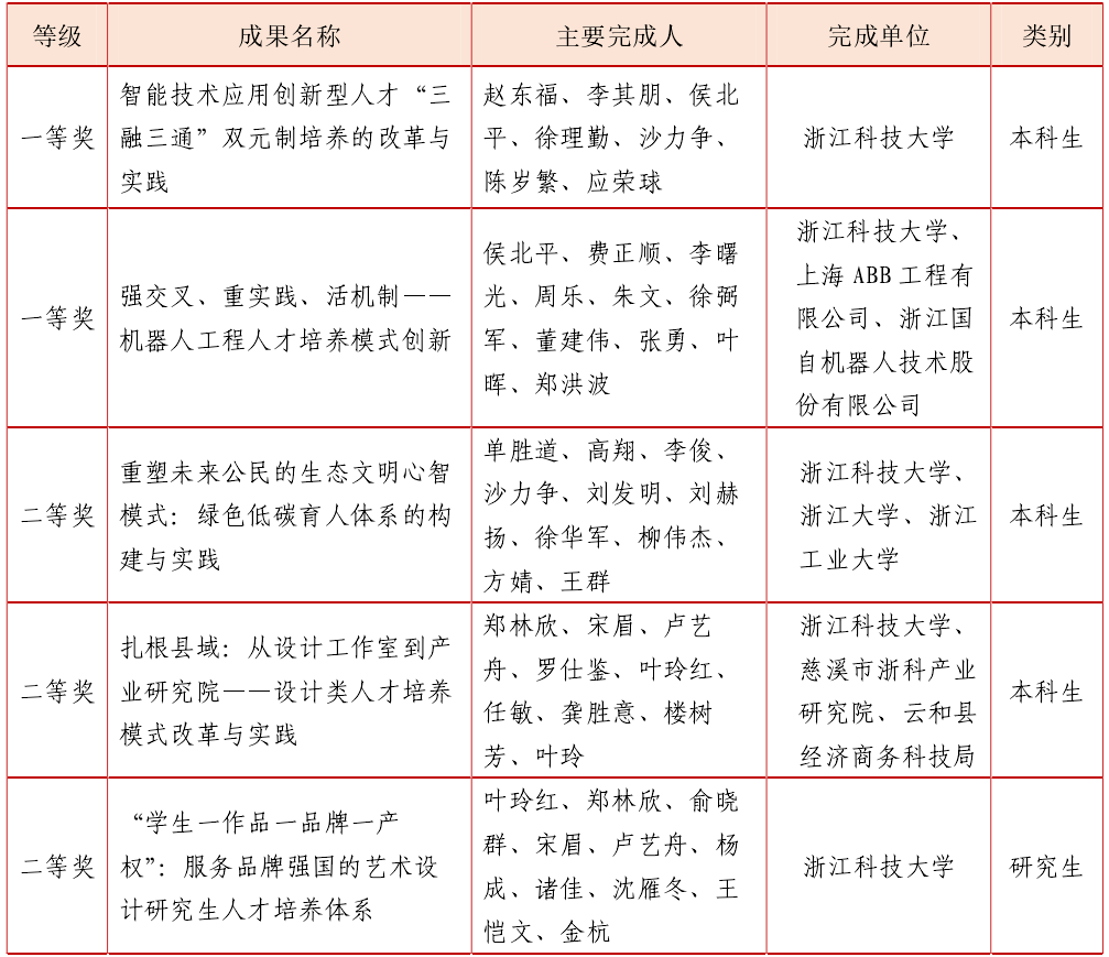
近日,根据《浙江省人民政府关于表彰2025年浙江省教书育人杰出贡献奖获得者的通报》,浙江省教育厅公布了2025年浙江省教书育人杰出贡献奖名单。我校作为主持单位获高等教育教学成果奖5项,其中一等奖2项,二等奖3项,较上一轮有较大提升。

为全面落实立德树人根本任务,学校秉承“学以致用、全面发展、注重创新、追求卓越”育人理念,围绕“全面建设特色鲜明的高水平科技大学”办学目标,分层培育教学成果,系统提升教育教学质量。一方面,营造教学研究改革氛围,鼓励教师积极投身教育教研以提升教学水平,夯实人才培养基础;另一方面,通过顶层设计与统筹,以专题会议、专家辅导、组织团队研讨等举措,多轮打磨凝练成果,全力保障教学成果培育和申报,此次申报获奖比例达56%。
后续,学校将以获奖成果为抓手,深化推广应用并强化示范效应,鼓励教师及教育教学管理人员积极投身教育教学改革,持续培育高水平成果。以教学成果的突破为牵引,推动教育教学质量全面提升,为培养具有实践能力、创新精神、国际素养和社会责任的卓越应用创新型人才提供有力支撑。
据悉,浙江省教学成果奖由省政府设立,每四年评审一次,分设基础教育、职业教育和高等教育三大类,旨在奖励在教育教学研究工作中取得显著教学成果的集体和个人,历来受到各高校高度重视。2025年浙江省教学成果奖高等教育类设特等奖25项、一等奖80项、二等奖100项。(教务处 陈洁琼、研究生院 范志庚)